🩺

Medical/Biotech Engineer

Bridging the gap between cutting-edge technology and healthcare innovation. Specialized in medical device integration, EMG signal processing, and assistive technology development.

My Medical/Biotech CV

View my qualifications and experience in medical and biotechnology engineering

Medical/Biotech Expertise

Specialized skills in medical device development and biomedical engineering

Medical Devices

Expert

EMG Signal ProcessingDelsys Trigno IntegrationMedical Circuit Design

Proficient

Biosignal AnalysisFeature Extraction (RMS, MAV, WL)Medical Safety Standards

Familiar

Regulatory ComplianceClinical TestingHealthcare IoT

Signal Processing

Expert

Analog Circuit DesignDifferential AmplifiersActive Filters

Proficient

MATLAB Signal AnalysisMachine Learning ClassificationReal-time Processing

Familiar

Digital Signal ProcessingFrequency Domain AnalysisNoise Reduction

Biomedical Engineering

Expert

Human-Machine InterfacesAssistive TechnologyRehabilitation Engineering

Proficient

Biomedical InstrumentationMedical Device TestingClinical Evaluation

Familiar

BiomechanicsMedical ImagingTelemedicine Systems

Programming & Tools

Expert

PythonMATLABCircuit Simulation

Proficient

C++Real-time SystemsData Analysis

Familiar

LabVIEWMedical SoftwareDatabase Management

Medical & Biotech Projects

Healthcare technology innovations and medical device integrations

Medical EMG Control System
MedicalAIElectronics

Medical EMG Control System

Professional EMG signal processing for robotic hand control with wheelchair integration. Features Random Forest classification achieving 72% accuracy ...
Delsys Trigno SensorsPythonMachine Learning+1
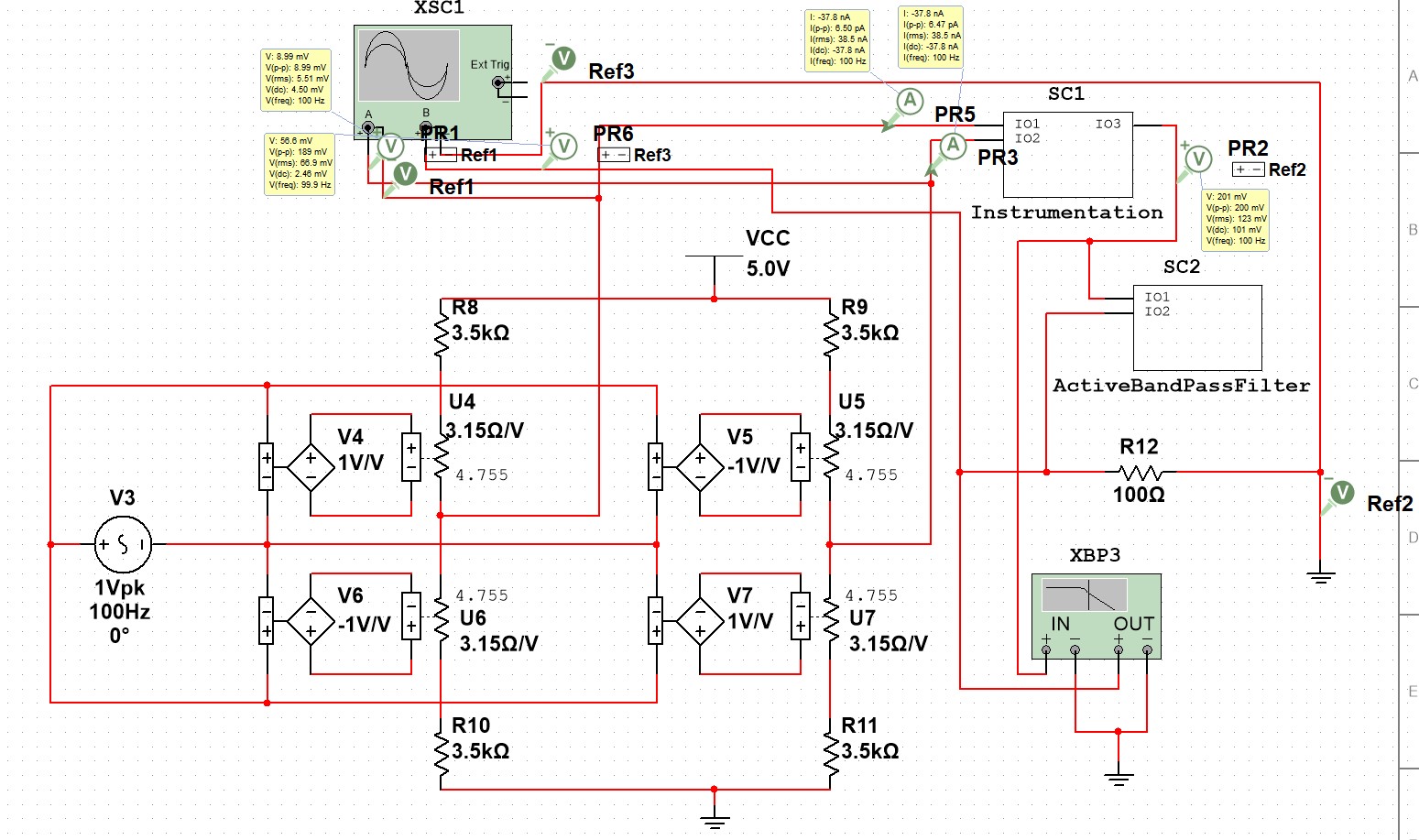
Interface Circuit Design for Accelerometer
ElectronicsHardware

Interface Circuit Design for Accelerometer

Complete interface circuit for MS3028 piezoresistive accelerometer with differential and instrumentation amplifier designs. Achieved 56.4% power optim...
Circuit DesignMATLABAnalog Electronics+1

Medical Engineering Experience

âš¡

EMG Control Systems

Professional Medical Sensors

  • • Delsys Trigno sensor integration
  • • Real-time EMG signal processing
  • • Machine learning classification (72% accuracy)
  • • Robotic hand control systems
  • • Feature extraction (RMS, MAV, WL, maxAmp)
🔬

Circuit Design

Medical Device Interfaces

  • • Interface circuits for medical sensors
  • • Differential and instrumentation amplifiers
  • • Active filter implementation
  • • 56.4% power optimization achieved
  • • Medical safety standard compliance

Ready to Innovate Healthcare Technology?

Let's discuss how my medical engineering expertise can contribute to your healthcare innovation projects.